網站知識
網站備案其實也不是一個簡單的事情,要了解的知識還是還是很多的。有的人不了解網站備案的是怎么回事,只能能花錢找人去備案,到最后自己還是不了解備案。那么,網站備案的流程是什么?需要備案的時候需要注意些什么?

網站備案流程
中華人民共和國工業和信息化部日前公布了的通知,通知中強調網站負責人須本人攜帶證件原件、材料到接入服務單位備案辦理核驗手續,并提供彩色正面免冠照。工信部要求,接入服務單位根據相關網站的委托代為履行備案、備案變更等手續時,應對網站主辦者提交的主體信息、聯系方式、網站信息,以及本單位提交的接入信息的真實性進行核驗。核驗內容包括網站主辦者(主體)信息、聯系方式、網站信息及接入信息等。
一、準備的材料
1、身份證、營業執照副本
2、聯系方式
3、照片
二、步驟/方法
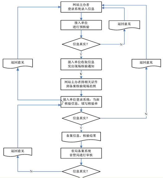
1、根據新的備案核驗流程,接入服務單位受理網站主辦者提交信息后,對主體信息、聯系方式等信息進行預核驗,預核驗后,接入服務單位應向網站主辦者發送現場核驗通知或信息退回的短信提示。預核驗工作必須在主辦者提交備案信息后5個工作日內完成。網站主辦者接到通知后,由網站負責人本人攜帶核驗所需證件原件、材料到接入服務單位備案現場辦理核驗手續。
2、接入服務單位在本單位備案現場采集并留存網站負責人彩色正面免冠照(電子照片規格:800×600像素)。備案中心統一制作、提供帶有標識的幕布作為拍照背景,照片應顯示拍照時間和背景標識。
3、接入服務單位備案人員依據證件原件內容對網站主辦者網上提交的主體信息進行核驗:核驗證件持有者、證件類型、證件內容與備案系統中錄入的網站備案信息是否完全一致,不一致不予受理;依據網站主辦者提交的域名證書或域名注冊機構網站公共查詢信息,核驗網站域名所有者與網站主辦者身份的一致性,不一致不予受理;依據本單位對網站的實際接入情況,準確錄入網站備案接入信息各項內容。
4、若核驗無誤,接入服務單位備案人員填寫統一格式的《網站備案信息真實性核驗單》;若發現備案信息有誤,現場核實修改,并在《網站備案信息真實性核驗單》中進行記錄。《網站備案信息真實性核驗單》一式兩份:一份接入服務單位留存,一份上報網站主體所在地通信管理局,加蓋接入服務單位公章。網站主辦者和接入服務單位同時簽訂信息安全管理協議書。
5、在確認備案信息全部核驗無誤后,接入服務單位通過本單位備案系統向主體所在地通信管理局備案系統提交網站備案信息,并提交《網站備案信息真實性核驗單》紙制原件、傳真件或電子掃描件。
6、等待備案審核通過,獲得了ICP網站備案號。
注意:網站只有獨立的 IP 地址,沒有域名需要辦理網上備案手續嗎?
當然需要。無論您的網站是通過域名訪問或通過 IP 地址訪問都要辦理備案手續。若頂級域名已經取得備案號,則三級域名不需要再次提交備案,例如域名:cqwang.com.cn已經取得備案號,則bah.abc.com.cn不需要再次提交備案。
網站建設初期對于新手來說也許會越到很多的問題,但不管什么問題,進網站查看一下,就會收獲不小。以后還會有更多的網站建設的相關知識分享給大家。
客戶對用戶的第一印象,尤其是深度,是好是壞,第一次打開網頁后是否合適。如果網站經常刪除特定內容,客戶會偏離對網站的第一印象,認為這不像是第一次查看。 百度搜索引擎...
2023-08-28
營銷型網站旨在將營銷思路與網站建設相結合,針對網上銷售群體,讓企業產品在網上交易并盈利。營銷型網站和普通展示型網站最大的區別就是達到營銷的目的,那么如何建設營銷...
2023-08-18
如果在網站建設過程中,顏色過于復雜,會造成眼花繚亂的感覺,使客戶失去繼續瀏覽網站的興趣。好的色彩搭配會給參觀者帶來強烈的視覺沖擊。因此,在網站建設過程中,要注意...
2023-08-16
如何選擇網站建設公司?選擇這樣的建站公司比較合適!其實如何選擇網站公司呢?主要是根據用戶的需求,如果用戶不太了解網站建設公司的選擇方法,可以咨詢幾家網站建設公司...
2023-08-14
現在的日常生活和工作中,互聯網是不可或缺的,大企業開始非常重視網站制作的重要性。那么網站建設要花多少錢呢? 1、網站軟件開發費用和網站頁面設計費用 只是這是網站制作...
2023-07-30
據中國互聯網絡計算陳述數據顯現,到2013年1月,中國網民計劃達5.64億,全年合計新增網民5090萬人。互聯網普及率為42.1%,較2012年末晉升3.8個百分點。別的中國網站數量約...
2017-09-29
手機網站建設即將變得非常強大。現在它做到了,只比我們所期待的晚了一兩年的時間。現在智能機無處不在,app開發人員開發了數百萬計的應用,每天都有更多的人使用移動瀏覽器...
2017-07-06
網站建設中的權重以及所獲得的流量,最大的功臣莫過于原創的文章,原創的文章是百度等搜索引擎最喜歡的,那么很多站長也會發一些偽原創的文章,那么收錄的效果究竟好不好呢...
2017-07-06
網站建設之后,最重要的一部就是備案,備案決定你網站的真實性。如何辦理非經營性ICP備案教程(圖示) 查詢您的網站是否有備案(在信產部網站查詢) http://www.miibeian...
2017-07-05
非常感謝您訪問我們的網站,并請您仔細閱讀本聲明的所有條款:
1、本站部分內容來源自網絡,涉及到的部分文章和圖片版權屬于原作者,本站轉載僅供大家學習和交流,切勿用于任何商業活動。
2、本站不承擔用戶因使用這些資源對自己和他人造成任何形式的損失或傷害。
3、本聲明未涉及的問題參見國家有關法律法規,當本聲明與國家法律法規沖突時,以國家法律法規為準。
4、如果侵害了您的合法權益,請您及時與我們聯系,我們會在第一時間刪除相關內容!
聯系方式:023-65309616
電子郵件:543874515@qq.com